In fact, writes Stewart Muir, its lovely appearance today is a direct consequence of many decades of successful forest management practices.
As I write on this weekend in March 2021, a few dozen people are on the lawn of the B.C. Legislature calling for an end to logging in the Fairy Creek watershed, located a two-hour drive west of the capital. Subscribers to the Victoria Times-Colonist have been treated to ads showing aerial views of Fairy Creek where the message is that if something isn’t done, the forest in the watershed will be lost. Half a dozen poets laureate from around Canada have stepped into the fray to air their concerns about Fairy Creek.
Meanwhile, a forest products company that is authorized to conduct logging in the Fairy Creek area has been in court seeking an injunction to stop blockaders who have been stopping road access since last fall.
What one thinks of the situation depends on who you choose to believe.
Here’s what the Facebook page of group Fairy Creek Blockade says: “If the judge grants the injunction they will be sanctioning the destruction of the last pristine valley on Southern Vancouver Island, with almost 3000 acres of unprotected old growth at risk in the Fairy Creek Rainforest.”
That’s quite a claim. Amplifying it, here’s what readers of the March 25, 2021 print edition of the Times-Colonist saw:

The advocacy organization that purchased this ad, Wilderness Committee, asked readers to make a phone call to Premier John Horgan’s office to say Fairy Creek has to be saved and that he should protect old-growth forests. The belief that the advertiser wishes to plant in the reader is that this expanse of trees will be annihilated if the premier does not act. The Fairy Creek Blockade page on Facebook states that “hundreds of hectares of old growth forest” will be clear cut if something isn’t done.
No question, the area in the centre of the photo is the Fairy Creek watershed is pretty darn nice.
But there’s just one thing.
The central claim of this ad is false. Thousands of hectares of forest are not at risk. What the photo shows is largely off limits to harvesting or any other kind of human use. If you saw the ad and took it as your personal cue to phone Premier Horgan’s office to berate the staff member picking up the phone, you need to read on.
I know some people may be confused to read what follows here, because it is not what you’ve been seeing in social media and advertisements. If you’re one of those people, I’m very sympathetic. After my training as an environmental historian and my four decades of experience in news media and public communications, and my volunteer work in land conservancy, I’m as committed as anyone to efforts that protect biodiversity. I’m a close observer of climate science and environmental policy. Changes in the global environment do worry me, and like any responsible person I would like to leave the world a better place than I found it. To those who are upset, I’m prepared to share my knowledge so that you can better discern fact from fiction, with the end result that British Columbians overall might wind up at the end of the day with confidence in forest management policies that achieve the balance needed.
As I’ve said, the claim that the watershed is about to be reduced to a massive clearcut is simply not true.
All of the currently permitted harvesting that Teal-Jones wants to perform lies outside of the Fairy Creek watershed itself. The photograph put before Times-Colonist readers is cropped to show mainly the area that isn’t permitted for harvesting, with only a part of the active harvesting area outside the watershed visible.
Contrary to frequently stated claims that Teal-Jones is going into the area pictured to harvest in low-lying creek bottoms, it’s just not. As my examination of mapping for this area confirms, the harvest that does occur is at higher elevations where the forest is often a mix of balsam, hemlock and red cedar, with a minor component of yellow cedar. Where cutblocks are approved, they are not going to result in large clearcuts, not just because of retention rules that preserve special features at a site, but also because the cutblocks themselves are small, by which I mean not much bigger than the footprint of a couple of Wal-Marts. The idea of hundreds, or even thousands, of hectares of “clear-cut devastation” is a complete fabrication. I’m reasonably confident that any newspaper readers who believed the Wilderness Committee advertisement’s claim and jumped on the phone to the premier’s office are not anti-vaxxers, moon-landing hoax believers or easy targets for miracle balding cures. Yet, purely from the perspective of how easy it was to convince them of a falsehood, they might as well be. (I’m sorry if this ruffles any feathers.)
In my quest to share what I know, I’ve reflected on a public opinion poll that we conducted at Resource Works a couple of years back. We asked British Columbia residents to see what words or phrases they felt described debate and discussion around resource development including forestry. I was somewhat dismayed at the findings. Few people thought the discussion is transparent or honest. We are split on whether it is inclusive or cooperative. How do we get to a better place? Here’s my modest proposal when it comes to the particular example of resource development at hand: let’s start with some facts.
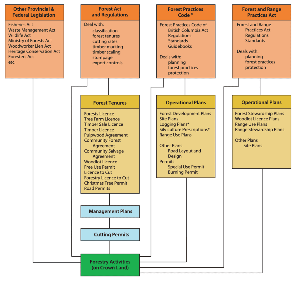
A lot of people will have the impression from ads like Wilderness Committee buys that forestry is some sort of a wild west situation. “Wanna be a lumberjack? Grab a chainsaw!” In fact, there is an entire ministry devoted to this one industry. It’s the only industry that can say this. Like any arm of government it exists to enact legislation by putting regulations into effect and applying them. In the case of forestry, the ministry’s various operations are so sprawling, and the challenges of getting permission to cut down so much as a single tree so great, that some enterprising individual a few years ago had to write an entire manual simply describing how the B.C. forests ministry operates, diagramming all of the steps required. The images below are drawn from that and provide an easy crash course in our forestry system. (Caveat: the material is a bit dated – new things we have today that should be shown include the Species At Risk Act, the Fisheries Act, the Forest Practices Board and third-party forest management certification.)
First of all, there is all the legislation. Check this out:

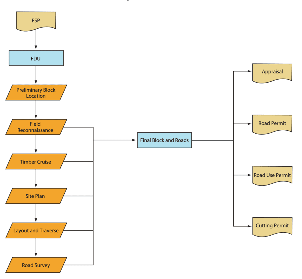
That’s the big picture. Now suppose you are a forest products company like Teal-Jones. You want to harvest timber to keep your employees working, and to do that you will have to first of all get permission. Here are the steps for that (and once again, these processes can change over time):

All those are just the steps needed before the company can even apply for a cutting permit. It’s an enormous amount of costly work that has to be done by accredited professionals, and then signed off by bureaucrats who will be in serious trouble if they fail to apply all of the laws in the first diagram.
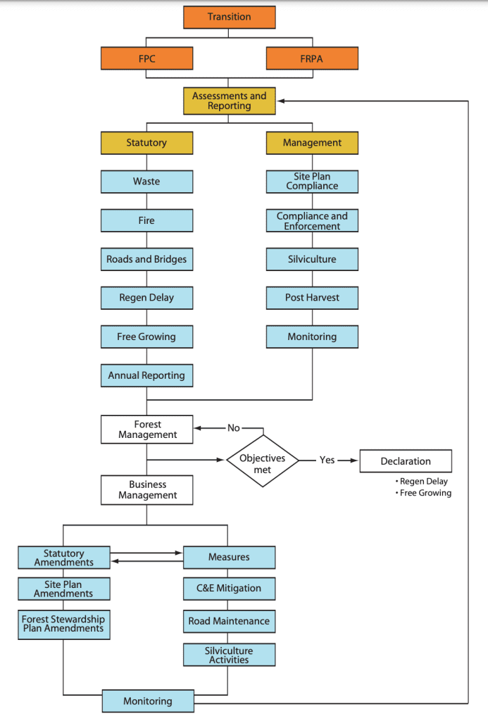
Now suppose after several years of these processes, the forest company is finally ready to get its permit, what then? Alas, it turns out that cutting permits are not dispensed by vending machine either. Here’s the process for that:

What a nightmare of bureaucracy. Is anyone actually crazy enough to subject themselves to this Kafka-esque maze of regulation? Fortunately for those who benefit from the province’s amazing health and school systems that are paid for in a large way by forest revenues, not everyone is as paperwork averse as me. British Columbia has about 100,000 people who work in the forest industry and are willing to put in the effort. Nobody collects a paycheque unless all of this stuff gets done and done properly.
The truth is that, even though the American citizen who is running the Fairy Creek Blockade campaign from Washington State (yes, that’s another startling fact about this situation) wants us to believe otherwise, British Columbians do have an effective administrative system that protects the environment.
Recently I went to Teal-Jones and asked if they could provide me with a map showing the actual situation in Fairy Creek. Perhaps because this honourable, family-owned, B.C.-based company has seen its good name dragged through the mud, they were willing to help. What they produced is convincing evidence that the Wilderness Committee claim, and all of the attendant hullabaloo, is off base. I have verified the authenticity of the information. Here is that map:

Fairy Creek Watershed
And here is the map side by side with the photo from the Wilderness Committee advertisement:

What a difference there is between the reality of the actual situation and the hype of the ad.
In the annotated map at left, the Fairy Creek watershed is contained within the purple boundary. (If you’re reading this on a phone, you may need to zoom in a bit to see it.) Though it is on a flat plane, this area lines up fairly closely to the angled aerial photograph used in the pressure group’s paid ad.
Note the sizeable area inside the watershed that is surrounded by a light green line (this also extends outside of the watershed). It looks like the area inside has been slightly lightened to stand out. Within this area, harvesting is not allowed. The darker green line, as well as other smaller shapes with the same coloured outline, are Old Growth Management Areas – no harvesting either.
The work currently permitted adjacent to Fairy Creek watershed (pink shapes) is located 100% outside of that catchment, and it is fully in compliance with the entire forest practices system we have. Areas harvested recently, within the rules set down in our labyrinthine forest management system that requires replanting, are shaded green.
The one area labelled “planned harvest area” measures 21 hectares in area. (Imagine you are standing inside a large Costco store: that is 2 hectares.) A majority of this potential future cutblock does lie in the watershed, but outside of the protected areas. (Most of this cutblock is actually not technically old growth due to being less than 250 years old, but if you or I were standing in the middle of it we likely wouldn’t find the difference worth arguing about.) Suppose that the requisite permits are secured in future for harvest to occur in this area, may you wonder how forestry workers will access the area. Will they cut a new road up through that pristine watershed to get there? Not necessary, as a network of forest roads already in place north of the watershed is how harvesters would gain access. Contrary to the insistence of some forest protest organizers, the amount of new road required to reach the planned area is very small – just 620 metres in length. The route would cross no streams and if this option is pursued any new roadway would be built to a far higher standard than existed before the early 1990s.
Remember those law and regulation diagrams above? Here they are again, all together in one view:

Think about this: because of the regulations and their application as outlined, B.C.’s forest harvest plans and practices are about as tight as it is possible to imagine. The harvest plans on the Teal-Jones map are infused by this regulatory regime, with the support of an applied technology apparatus. (Consider just one strand of that: the science that goes into replanting practices. Climate change is a factor here: if temperatures go up a degree, a species might need 10% more water, so harvesting and replanting provide an opportunity to draw on the provincial seed bank for site-appropriate seedlings that will thrive in future conditions.)
Decades of practice and ever-escalating regulation have resulted in British Columbia possessing what I quite confidently can call a globally leading forest management regime.
Far from being an example of the absence of rules, the Fairy Creek story is actually satisfying evidence of their efficacy.
But for the individuals parading past Vancouver’s City Hall on the 27th of March (below), this is information they have not heard about and, perhaps, are not interested in.

For them, the Fairy Creek banner might as well be a fashion accessory. It functions as a statement about who they think they are. “No large public gatherings? To hell with your fascist Covid-19 rules, we’re saving Fairy Creek!” They may sincerely believe the advertised claim that the unbroken green vista of Fairy Creek watershed is about to be turned into a vast clearcut. But they have been thoroughly misled. What if, instead, these passionate young people tried something useful like attempting to halt the rapid disappearance of tropical rainforests where B.C.-like regulatory systems do not exist or are flouted, and environmentalists take actual mortal risks to expose bad practices. Imagine if they used their privilege to write letters to ensure that the murderers of forest defenders José Cláudio Ribeiro da Silva and his wife, Maria do Espírito Santo da Silva, who were killed in Brazil pursuing what they believed in, face justice. That would be something.
The reality is that Fairy Creek represents all that is successful and good about modern forestry as practiced in British Columbia. Here, over 80 per cent of the area is sustainable forest-management certified. Harvest-opposers continue to physically block forestry workers from doing their renewable and lawful jobs. Even though they are losing wages, the forestry workers have been downright amiable in their interactions with the protesters. One blockader related that a Teal-Jones crew member toured her around the area, showing her a regrown cutblock being harvested again that the man himself remembers harvesting when he was young. Contrast this to elsewhere and it’s a credit to the foundational civic values we enjoy in Canada.
How did things get to be this way? The visual power of that aerial image of Fairy Creek, however dodgy the narrative, is perhaps accentuated by the creek’s lyrical moniker (Fairies, nymphs and other forest creatures dwell here! Donate today!). No wonder the poets stepped in. It probably helps that the watershed happens to be located an easy drive from Victoria on good highway, the capital being where advocacy groups including quite a number of environmental organizations have their offices. Existing road networks off the highway have allowed safe and easy access.
In stark contrast to this campaign of convenience is the actual situation.
In the forests surrounding the protected Fairy Creek watershed, reforestation has delivered on its goal of restoring natural forest successfully just like the forest managers say it does. The local First Nation is actively engaged in timber harvest activities in the southern parts of the watershed close to the highway, creating social and economic benefits for the Pacheedaht people like any reasonable person should be satisfied to see. Creek bottoms are off limits to harvesting. Extensive landscape and stand-level planning by foresters, biologists, and geotechnicians must take place alongside reviews by First Nations and government officials before any tree is ever allowed to be cut. Planning is done to ensure biodiversity, wildlife and wilderness values are incorporated into any future harvesting plans. In sum, British Columbia is in an era when timber harvesting practices are enlightened and all biodiversity, wildlife and wilderness values are incorporated into plans that cannot be implemented until they are vetted by the legendary bureaucracy of the forests ministry.
Today, public processes are also underway to review how old growth harvesting occurs in British Columbia. This has been broadly welcomed as a process with the potential to ensure long-term sustainable stewardship of forests and their economic use. In coming days, some pressure groups who say this is not enough are talking about escalating their actions to “save” Fairy Creek. This is unfortunate. Public policy decisions affecting forestry are too consequential to allow weaponized disinformation tactics to blow things off course.
Having reviewed all of the information, I have concluded that Fairy Creek is not in any way at risk because of forestry. In fact, its lovely appearance today is a direct consequence of many decades of successful forest management practices including reforestation. No matter what happens in Fairy Creek in future, with today’s strict regulations remain in place we can know that its special values will not be diminished.
Victoria resident Stewart Muir is a conservation enthusiast and executive director of Resource Works.